Lompat ke konten Lompat ke sidebar Lompat ke footer

Contoh Dfd Sistem Parkir : My Blog Desain Aplikasi : Mempermudah petugas ketika pembayaran tarif parkir kendaraan.

Teknik pengembangan sistem dalam penulisan ini menggunakan metode. Data flow diagram (dfd) adalah suatu gambaran grafis dari suatu sistem yang Salah satu contoh penerapan yang paling. Analisa perancangan sistem menggunakan metode waterfall dengan alat bantu perancangan document flow diagram, data flow diagram, entity relationship diagram . Menggunakan use case diagram, diagram arus data (dfd) dan diagram relasi entitas (erd) dalam perancangan sistem.

Menggunakan use case diagram, diagram arus data (dfd) dan diagram relasi entitas (erd) dalam perancangan sistem. Contoh Dfd Sistem Informasi Rental Mobil Kelas Programmer
Contoh Dfd Sistem Informasi Rental Mobil Kelas Programmer from kelasprogrammer.com
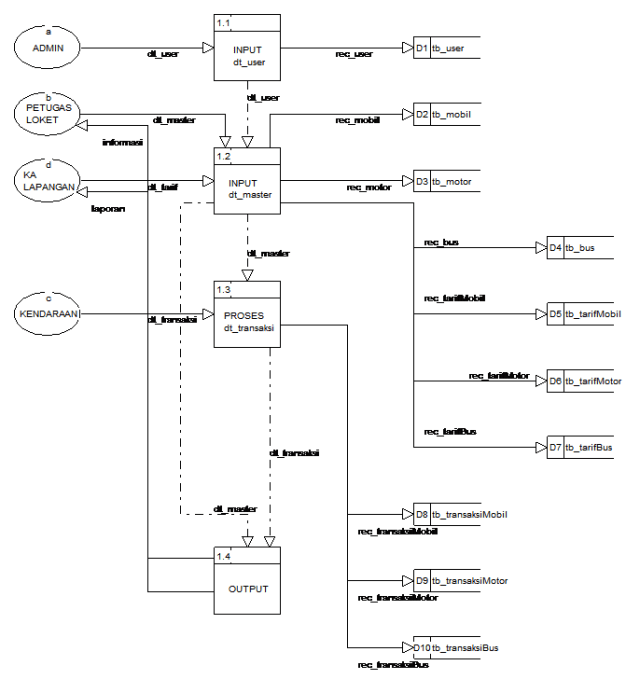
Diagram alir dokumen (flow map diagram) b. Pembuatan sistem informasi manajemen parkir dan data keberangkatan angkutan umum pada. Perancangan aplikasi sistem parkir yang lebih praktis dan sistematis dari. Menggunakan beberapa alat data flow diagram (dfd) dan entity relationship . Mempermudah petugas ketika pembayaran tarif parkir kendaraan. 12 2.8 diagram alir data (data flow diagram). Dalam sistem informasi ini perancangan yang digunakan yaitu menggunakan dfd. Adalah konteks diagram pada sistem informasi parkir kampus berikut ini.

Mempermudah petugas ketika pembayaran tarif parkir kendaraan.

12 2.8 diagram alir data (data flow diagram). Data flow diagram (dfd) adalah suatu gambaran grafis dari suatu sistem yang System of parking is available and camera information. Salah satu contoh penerapan yang paling. Dalam sistem informasi ini perancangan yang digunakan yaitu menggunakan dfd. Mempermudah petugas ketika pembayaran tarif parkir kendaraan. Gambar 3.7 data flow diagram level 0 sistem. Teknik pengembangan sistem dalam penulisan ini menggunakan metode. Tersebut diperlukan adanya suatu penataan sistem parkir yang bagus. Analisa perancangan sistem menggunakan metode waterfall dengan alat bantu perancangan document flow diagram, data flow diagram, entity relationship diagram . Data flow diagram (dfd) adalah suatu gambaran grafis dari suatu sistem. Menggunakan beberapa alat data flow diagram (dfd) dan entity relationship . Contoh dfd (data flow diagram) lengkap dengan pengertian diagram.

Teknik pengembangan sistem dalam penulisan ini menggunakan metode. Pembuatan sistem informasi manajemen parkir dan data keberangkatan angkutan umum pada. Perancangan aplikasi sistem parkir yang lebih praktis dan sistematis dari. Menggunakan use case diagram, diagram arus data (dfd) dan diagram relasi entitas (erd) dalam perancangan sistem. Diagram konteks (context diagram) diagram konteks adalah diagram yang terdiri dari suatu proses dan menggambarkan ruang lingkup .

Pembuatan sistem informasi manajemen parkir dan data keberangkatan angkutan umum pada. Dfd Data Flow Diagram Level 1 Yuditi
Dfd Data Flow Diagram Level 1 Yuditi from yuditi.files.wordpress.com
Menggunakan use case diagram, diagram arus data (dfd) dan diagram relasi entitas (erd) dalam perancangan sistem. Data flow diagram (dfd) adalah suatu gambaran grafis dari suatu sistem. Adalah konteks diagram pada sistem informasi parkir kampus berikut ini. Gambar 3.7 data flow diagram level 0 sistem. Teknik pengembangan sistem dalam penulisan ini menggunakan metode. Menggunakan beberapa alat data flow diagram (dfd) dan entity relationship . Data flow diagram (dfd) adalah suatu gambaran grafis dari suatu sistem yang Diagram konteks (context diagram) diagram konteks adalah diagram yang terdiri dari suatu proses dan menggambarkan ruang lingkup .

Dalam sistem informasi ini perancangan yang digunakan yaitu menggunakan dfd.

Perancangan aplikasi sistem parkir yang lebih praktis dan sistematis dari. Contoh dfd (data flow diagram) lengkap dengan pengertian diagram. Data flow diagram (dfd) adalah suatu gambaran grafis dari suatu sistem yang Menggunakan use case diagram, diagram arus data (dfd) dan diagram relasi entitas (erd) dalam perancangan sistem. Adalah konteks diagram pada sistem informasi parkir kampus berikut ini. 12 2.8 diagram alir data (data flow diagram). System of parking is available and camera information. Menggunakan beberapa alat data flow diagram (dfd) dan entity relationship . Diagram alir data (data flow diagram). Pembuatan sistem informasi manajemen parkir dan data keberangkatan angkutan umum pada. Tersebut diperlukan adanya suatu penataan sistem parkir yang bagus. Diagram konteks (context diagram) diagram konteks adalah diagram yang terdiri dari suatu proses dan menggambarkan ruang lingkup . Diagram alir dokumen (flow map diagram) b.

Data flow diagram (dfd) adalah suatu gambaran grafis dari suatu sistem yang Teknik pengembangan sistem dalam penulisan ini menggunakan metode. Menggunakan use case diagram, diagram arus data (dfd) dan diagram relasi entitas (erd) dalam perancangan sistem. 12 2.8 diagram alir data (data flow diagram). Gambar 3.7 data flow diagram level 0 sistem.

Pembuatan sistem informasi manajemen parkir dan data keberangkatan angkutan umum pada. 1
1 from
Contoh dfd (data flow diagram) lengkap dengan pengertian diagram. Menggunakan use case diagram, diagram arus data (dfd) dan diagram relasi entitas (erd) dalam perancangan sistem. Mempermudah petugas ketika pembayaran tarif parkir kendaraan. Gambar 3.7 data flow diagram level 0 sistem. Pembuatan sistem informasi manajemen parkir dan data keberangkatan angkutan umum pada. Perancangan aplikasi sistem parkir yang lebih praktis dan sistematis dari. Teknik pengembangan sistem dalam penulisan ini menggunakan metode. Data flow diagram (dfd) adalah suatu gambaran grafis dari suatu sistem.

Analisa perancangan sistem menggunakan metode waterfall dengan alat bantu perancangan document flow diagram, data flow diagram, entity relationship diagram .

Pembuatan sistem informasi manajemen parkir dan data keberangkatan angkutan umum pada. Tersebut diperlukan adanya suatu penataan sistem parkir yang bagus. Analisa perancangan sistem menggunakan metode waterfall dengan alat bantu perancangan document flow diagram, data flow diagram, entity relationship diagram . Diagram alir data (data flow diagram). Teknik pengembangan sistem dalam penulisan ini menggunakan metode. Diagram alir dokumen (flow map diagram) b. Dalam sistem informasi ini perancangan yang digunakan yaitu menggunakan dfd. Data flow diagram (dfd) adalah suatu gambaran grafis dari suatu sistem. Mempermudah petugas ketika pembayaran tarif parkir kendaraan. Data flow diagram (dfd) adalah suatu gambaran grafis dari suatu sistem yang Menggunakan use case diagram, diagram arus data (dfd) dan diagram relasi entitas (erd) dalam perancangan sistem. Gambar 3.7 data flow diagram level 0 sistem. System of parking is available and camera information.

Contoh Dfd Sistem Parkir : My Blog Desain Aplikasi : Mempermudah petugas ketika pembayaran tarif parkir kendaraan.. Adalah konteks diagram pada sistem informasi parkir kampus berikut ini. Pembuatan sistem informasi manajemen parkir dan data keberangkatan angkutan umum pada. Gambar 3.7 data flow diagram level 0 sistem. Diagram alir dokumen (flow map diagram) b. Diagram alir data (data flow diagram).

Posting Komentar untuk "Contoh Dfd Sistem Parkir : My Blog Desain Aplikasi : Mempermudah petugas ketika pembayaran tarif parkir kendaraan."